2022-02-25
为更好推动我国太赫兹科学技术的发展,吸引更多青年人才投身太赫兹科研领域,形成一支充满活力、多学科交叉融合的青年队伍,中国电子学会青年工作委员会牵头青年科学家俱乐部举办全国电子信息青年科学家论坛之第三届太赫兹科学技术青年论坛。
一、时间:2022年2月25-27日
二、地点:清华大学
三、形式:线上和线下结合,青年邀请报告统一线上参会。
四、组织机构:
承办单位:危爆物品探测技术国家工程研究中心、中国电子学会青年科学家太赫兹科学技术专委员会、太赫兹波谱与影像技术省部共建协同创新中心、清华大学科研院、北京信息科学与技术国家研究中心
论坛主席:常 超,军事科学院研究员
赵自然,清华大学研究员
论坛共主席:朱亦鸣,上海理工大学教授
蒋卫祥,东南大学教授
张雅鑫,电子科技大学教授
耿 华,清华大学教授
论坛秘书长:任小元,中国电子学会青年科学家俱乐部秘书长
彭 滟,上海理工大学教授
论坛副秘书长:张希琳,电子科技大学副研究员
五、参会须知:
(一)线上入口
第三届太赫兹科学技术青年论坛线上入口
会 场
| 腾讯会议入会链接 | 腾讯会议号 |
主会场 02.26 08:30~12:30 | https://meeting.tencent.com/dm/o6r8CqQDHTGo | 308-245-919 |
第一分会场 02.26 14:30~18:00 | https://meeting.tencent.com/dm/XhjjEGwwK2sc | 898-141-321 |
第二分会场 02.26 14:30~18:00 | https://meeting.tencent.com/dm/wdlBiL1B6cKA | 139-596-483 |
第三分会场 02.26 14:30~18:00 | https://meeting.tencent.com/dm/yCllA8UeB137 | 356-378-268 |
第四分会场 02.27 09:00~12:00 | https://meeting.tencent.com/dm/Ysz9tLDjqE5F | 362-9913-7181 |
第五分会场 02.27 09:00~12:00 | https://meeting.tencent.com/dm/8mQJttDeIhVZ | 361-400-019 |
第六分会场 02.27 09:00~12:00 | https://meeting.tencent.com/dm/Xkjv52OYFm8p | 985-9796-5355 |
蔻享学术观看链接:主会场:https://www.koushare.com/lives/room/683106
分会场一:https://www.koushare.com/lives/room/022432
分会场二:https://www.koushare.com/lives/room/159739
分会场三:https://www.koushare.com/lives/room/727792
分会场四:https://www.koushare.com/lives/room/721684
分会场五:https://www.koushare.com/lives/room/947483
分会场六:https://www.koushare.com/lives/room/007221
(二)线下签到
时间:2022年2月25日14:00-20:00
地点:清华大学刘卿楼报告厅
(三)食宿交通
青年邀请报告统一线上参会,线下大会期间用餐统一安排,住宿、交通自理。
六、联系方式
王 鑫(电子学会),13910058075
胡 迪(电子科技大学),13408019366
杨丽雯(清华大学),15201500665
邢天宇(清华大学),18536660166
电子邮箱:h674503369@163.com
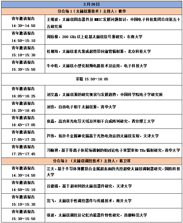
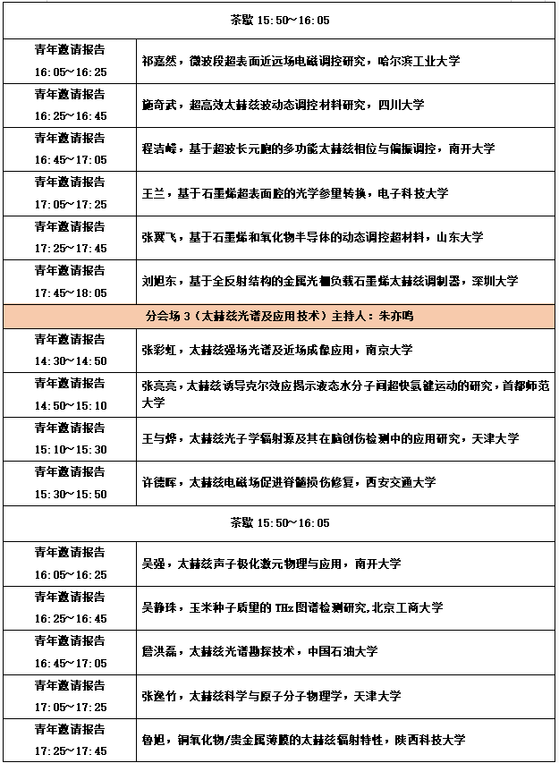
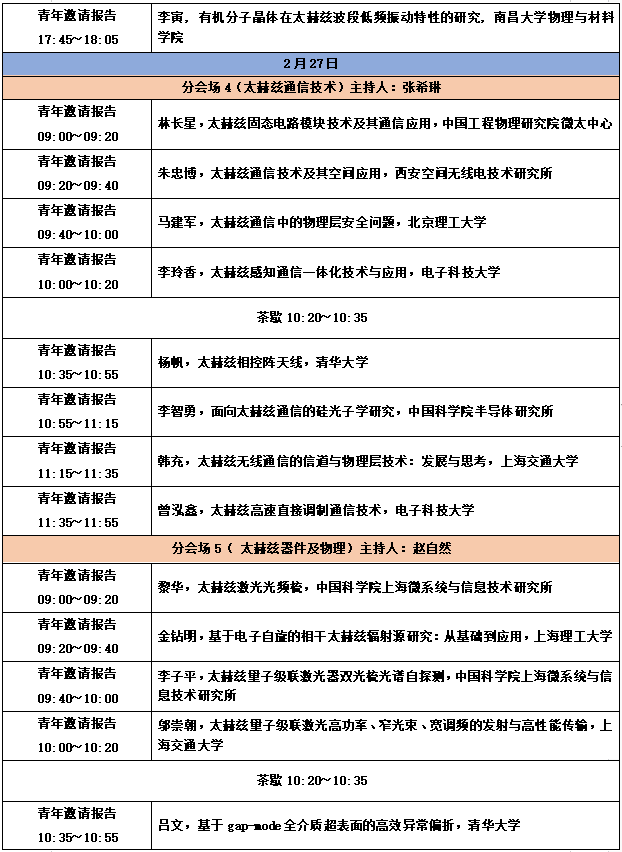
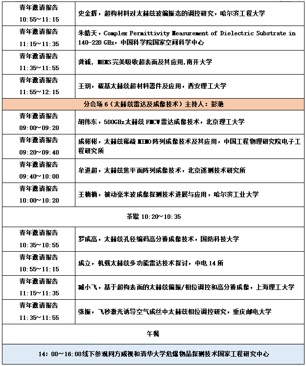
七、会议日程

青年学者论坛




扫描二维码关注
中国电子学会公众号
扫描二维码加入
中国电子学会会员
中国电子学会总部科普培训处党支部开展“感悟‘哈军工精神’,汲取奋进力量”主题党日活动
聚焦前沿,智汇量子:2025年量子测试技术学术会议在电子科技大学成功举办
2025科学仪器与传感器大会成功举办
中国电子学会电子测量与仪器分会换届会议在成都召开
祝贺!中国电子学会多位专家当选两院院士
“科创中国”广东行——广州云蝶科技有限公司、东莞信大创新融合研究院调研活动圆满举行
第二十届磁学和磁性材料会议、中国电子学会应用磁学分会换届会议暨第十一届委员会第一次会议在贵州遵义召开
中国电子学会召开人形机器人标准化工作研讨会议——政产学研用各方共商行业急需标准,推动人形机器人产业高质量发展