2022-06-30
为引导更多高水平电子信息领域科研成果在国内科技期刊或学术会议发表,中国电子学会组织开展了“电子信息领域优秀科技论文遴选活动”,每年遴选不超过10篇,并对入选论文前三作者在中国电子学会科学技术奖励大会上予以表彰。
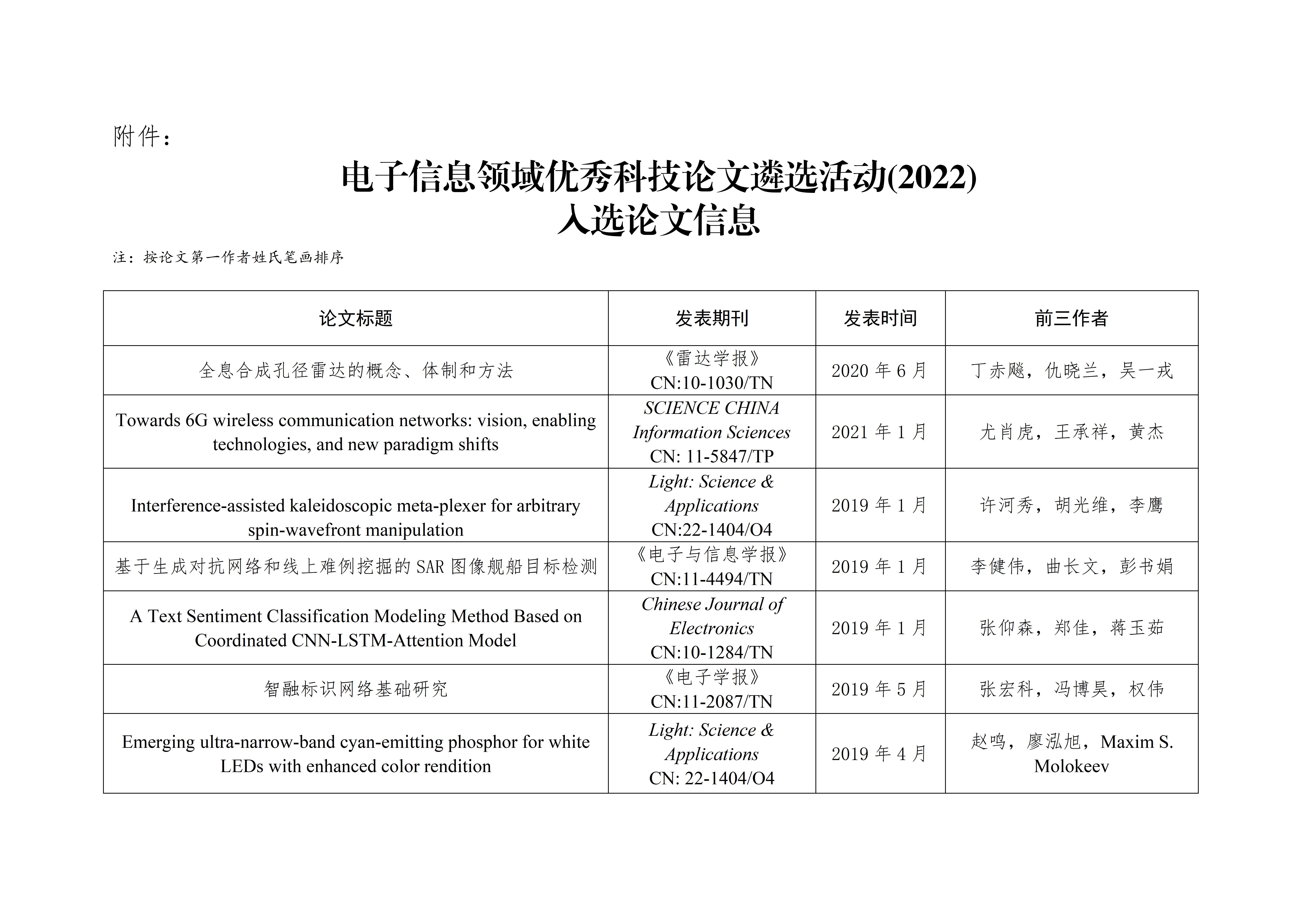
经分组函评和会议终评,《全息合成孔径雷达的概念、体制和方法》等7篇论文入选电子信息领域优秀科技论文遴选活动(2022)。入选论文信息见附件。
特此公告。
附件:电子信息领域优秀科技论文遴选活动(2022)入选论文信息.pdf
中国电子学会
2022年6月30日

扫描二维码关注
中国电子学会公众号
扫描二维码加入
中国电子学会会员
2025年度中国电子学会博士/硕士学位论文激励计划评价结果公示
中国电子学会关于2026年第一季度高级会员评定的通知
第二十届高校电子信息学院院长(系主任)年会暨第三届高校电子信息学科建设大会征文通知 (第二轮)
第十七届国际可靠性维修性安全性会议(ICRMS2026)会议通知(第二轮)
第二届空天信息技术大会(首轮通知)
关于征集第二十一届中国研究生电子设计竞赛入校宣讲单位的通知
“学协会办刊机制创新与可持续发展” 专题征稿启事
中国电子学会关于举办第十九届中国电子信息年会的通知