2022-04-12
一、 项目名称:第十六届中国电子信息年会会议服务
二、 采购编号:2022-004-00-01
三、 采购人:中国电子学会
地址:北京市海淀区玉渊潭南路普惠南里13号
联系人:孙志玲 电话:13611179326
电子邮箱:sunzhiling@cie-info.org.cn
四、 项目内容及具体要求
(一)项目概况
1.项目类型及项目介绍
项目时间:2022年6月24-26日
项目地点:广州·黄埔
项目规模:1500人规模,1个主论坛、1场奖励大会、32个分论坛

2.服务期限: 2022年4-7月
(如受不可抗力因素影响,活动时间有所变动,以实际活动时间为准)
(二) 具体要求
1. 设计排版:
大会主视觉设计,至少2版本;
延展物料设计策划;
会刊、公告等文件排版。
2. 网站服务
大会网站建立;
网站后台维护;
网站内容更新。
3. 资料收集
电子年会资料:主论坛、32个分论坛等资料收集、整理;
奖励大会资料:各类证书、奖杯、奖牌、奖励公告、表彰公告等资料收集、整理;
其他资料:其他排版物料资料收集、整理。
4. 供应商管理
搭建供应商:
(1) 主论坛、奖励大会、32个专题论坛等搭建,
(2) 供应商的选择、管理及现场效果审核
印刷、用车等供应商:
(1) 印刷质量及时间把控;
(2) 用车供应商管理和安排;
(3) 其他相关供应商的管理
5. 场地统筹
会期用餐、住宿统计并调控;
场地分配沟通并调控;
6. 现场执行
会议现场执行、场地协调等工作
7. 人员管理
摄影摄像、礼仪现场管理;
志愿者培训及管理
其他人员管理
8. 会务人员服务
人员安排及服务
(三)报价要求
1.报价(单位:万元人民币)=各项服务费用之和
2.响应单位应提供各类型服务的标准。最终支付费用以实际项目的服务量为准。以协议签订为准。
(四)其他要求
1.本项目共一个标段,响应单位投标文件须包括上述所有产品的报价,只含部分产品的视为无效响应。
2.响应单位提供的服务方案不予退还,未成交单位的服务方案统一进行删除;成交单位的服务方案将进行保存,具体执行时进行合格性比对。
3.货款采用定期统一结算的方式,与供应商签订协议并完成服务后支付相应款项。
4.成交单位无条件遵照采购人对邀约的具体要求,按时、保质、保量完成;若所供服务未达到要求,采购人有权拒绝,产生后果由成交单位承担。
五、响应单位资质要求
(一)在中华人民共和国境内合法注册的具有独立法人资格、能独立承担民事责任的单位。
(二)经营范围包含会议服务、设计及其他与本项目相关内容。
(三)近三年内在经营活动中无重大违法记录。
(四)本项目不接受联合体响应,不得转包或分包。
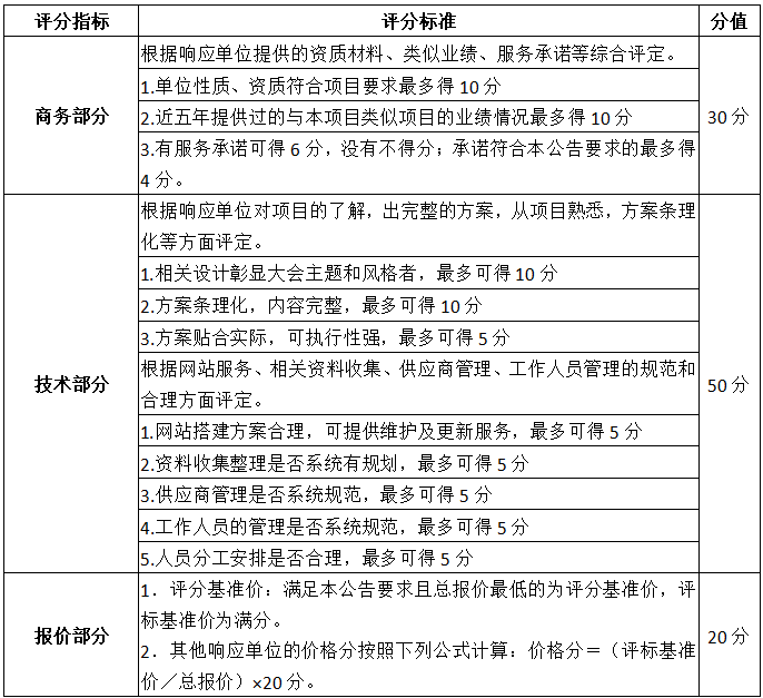
六、评分标准
本项目采用综合评分法,满分为100分,具体评分标准如下:

七、磋商响应文件
(一)磋商响应文件组成
1.目录
2.磋商响应资料评分索引表
3.磋商响应函
4.报价一览表
5.公司简介
(1)公司性质
(2)近3年类似业绩(合同全文或关键页)
6.资格证明材料
(1)营业执照(复印件)。
(2)法定代表人授权书。
(3)法定代表人身份证明材料(身份证复印件)。
(4)法人授权代表身份证明材料(如身份证、护照等)。
(5)近三年内在经营活动中无重大违法记录证明。
7.1套完整的方案(须按本公告及要求制作)
8.服务承诺,至少包含服务方案、本地化服务能力、措施、响应时间等内容。
9.响应单位认为应该提供的其他材料。
(二)特别说明
1.“磋商响应文件”应按照要求和格式完整装订和密封,不得缺项,并加盖单位公章。
2.正本一份,副本五份,如副本与正本有出入,以正本为准。
3.部分材料格式详见竞争性磋商公告附件。
4.出现下列情形之一的,属无效磋商响应文件:
(1)不符合资质要求的;
(2)超过了采购预算,采购人不能支付的;
(3)串通投标的;
八、供应商在报名前,须认真阅读本磋商公告,完全了解并接受其所有条款及要求,并在2022年4月20日7:00前发送磋商响应函电子版确认报名,邮件地址为sunzhiling@cie-info.org.cn;
九、递交磋商响应文件时间:2022年4月26日8:30~13:00;
递交磋商响应文件地点:北京市海淀区玉渊潭南路普惠南里13号中国电子学会第一会议室。递交磋商文件截止时间:2022年4月26日13:00。磋商时间:2022年4月26日13:00。
扫描二维码关注
中国电子学会公众号
扫描二维码加入
中国电子学会会员
2025年度中国电子学会博士/硕士学位论文激励计划评价结果公示
中国电子学会关于2026年第一季度高级会员评定的通知
第二十届高校电子信息学院院长(系主任)年会暨第三届高校电子信息学科建设大会征文通知 (第二轮)
第十七届国际可靠性维修性安全性会议(ICRMS2026)会议通知(第二轮)
第二届空天信息技术大会(首轮通知)
关于征集第二十一届中国研究生电子设计竞赛入校宣讲单位的通知
“学协会办刊机制创新与可持续发展” 专题征稿启事
中国电子学会关于举办第十九届中国电子信息年会的通知