2022-01-25
按照《中国电子学会优秀硕士学位论文评价办法》的文件要求,学会组织开展了2021年度中国电子学会优秀硕士学位论文评价工作,至申报截止之日,共收到100篇硕士论文。学会组织专家对论文进行了评价,现将结果予以公示,公示期自2022年01月25日起至2022年02月03日。
公示期内,如有发现入选论文存在学术失范行为,或论文的主要研究成果不能成立等严重问题者,可以书面方式向学会提出异议。提出异议的书面材料应包括异议论文的题目、作者姓名、学位授予单位名称、异议内容,支持异议的具体证据或科学依据,以及提出异议者的真实姓名、工作单位、联系地址、联系电话等(如需保密,请注明)。原则上不接受匿名意见。
联 系 人:王老师
联系电话:010-68600796
电子邮箱:huiyuanfuwu@cie-info.org.cn
通信地址:北京市海淀区玉渊潭南路普惠南里13号楼
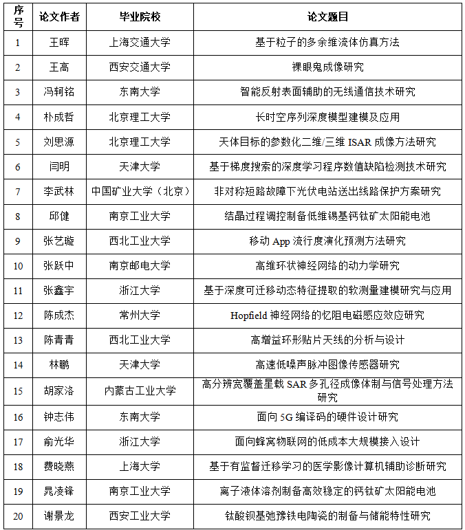
附件:2021年度中国电子学会优秀硕士学位论文评价入选名单(按论文作者姓氏笔画排序)

中国电子学会
2022年01月25日
扫描二维码关注
中国电子学会公众号
扫描二维码加入
中国电子学会会员
2025年度中国电子学会博士/硕士学位论文激励计划评价结果公示
中国电子学会关于2026年第一季度高级会员评定的通知
第二十届高校电子信息学院院长(系主任)年会暨第三届高校电子信息学科建设大会征文通知 (第二轮)
第十七届国际可靠性维修性安全性会议(ICRMS2026)会议通知(第二轮)
第二届空天信息技术大会(首轮通知)
关于征集第二十一届中国研究生电子设计竞赛入校宣讲单位的通知
“学协会办刊机制创新与可持续发展” 专题征稿启事
中国电子学会关于举办第十九届中国电子信息年会的通知