2021-03-16
一、 项目名称:第十五届中国电子信息技术年会分会场服务项目(简称电子年会分会场服务项目)
二、 采购编号:202001200
三、采购人:中国电子学会
地址:北京市海淀区玉渊潭南路普惠南里13号
联系人:孙志玲 电话:13611179326
电子邮箱:sunzhiling@cie-info.org.cn
四、项目内容及具体要求
(一)项目概况
1.项目类型及项目介绍

2.协议期限:2021年3月26日至2021年4月30日
(二)具体要求
1.分会场搭建:
(1)22个分会场搭建需求对接及沟通;
(2)22个分会场场地勘察、测量场地;
(3)22个分会场的技术人员安排及配合。
2.服务人员安排:
(1)每个会场均需要摄影、摄像;
(2)摄影摄像输出文件质量把控;
(3)速记人员的配备,要求准确率在90%以上;
(4)礼仪人员的管理。
3.配套设备租赁:
(1)50台笔记本电脑:要求有hdmi和vga接口,有基本的office软件;
(2)2台打印机:1台可过200克铜版纸彩印,一台黑白普通打印机;
(3)1台压痕机:处理桌签等文件;
(4)办公耗材配备等。
(三)报价要求
1.报价(单位:万元人民币)=分论坛搭建费用+服务人员安排费用+配套设备租赁费用等所有费用。
2.响应单位应提供各类型产品的单价。最终支付费用以实际项目的服务量为准,以协议签订为准。
(四)其他要求
1.本项目共一个标段,响应单位投标文件须包括上述所有产品的报价,只含部分产品的视为无效响应。
2.响应单位提供的服务方案不予退还,未成交单位的服务方案统一进行删除;成交单位的服务方案将进行保存,执行时进行合格性比对。
3.货款采用定期统一结算的方式,与供应商签订协议后支付相应货款。
4.成交单位无条件遵照采购人分会场搭建、服务人员安排、配套设备租赁等的具体要求,按时、保质、保量完成;若所供服务未达到要求,采购人有权拒绝,产生后果由成交单位承担。
五、响应单位资质要求
(一)在中华人民共和国境内合法注册的具有独立法人资格、能独立承担民事责任的单位。
(二)经营范围包含会议服务、设计及其他与本项目相关内容。
(三)近二年内在经营活动中无重大违法记录。
(四)本项目不接受联合体响应,不得转包或分包。
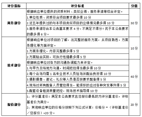
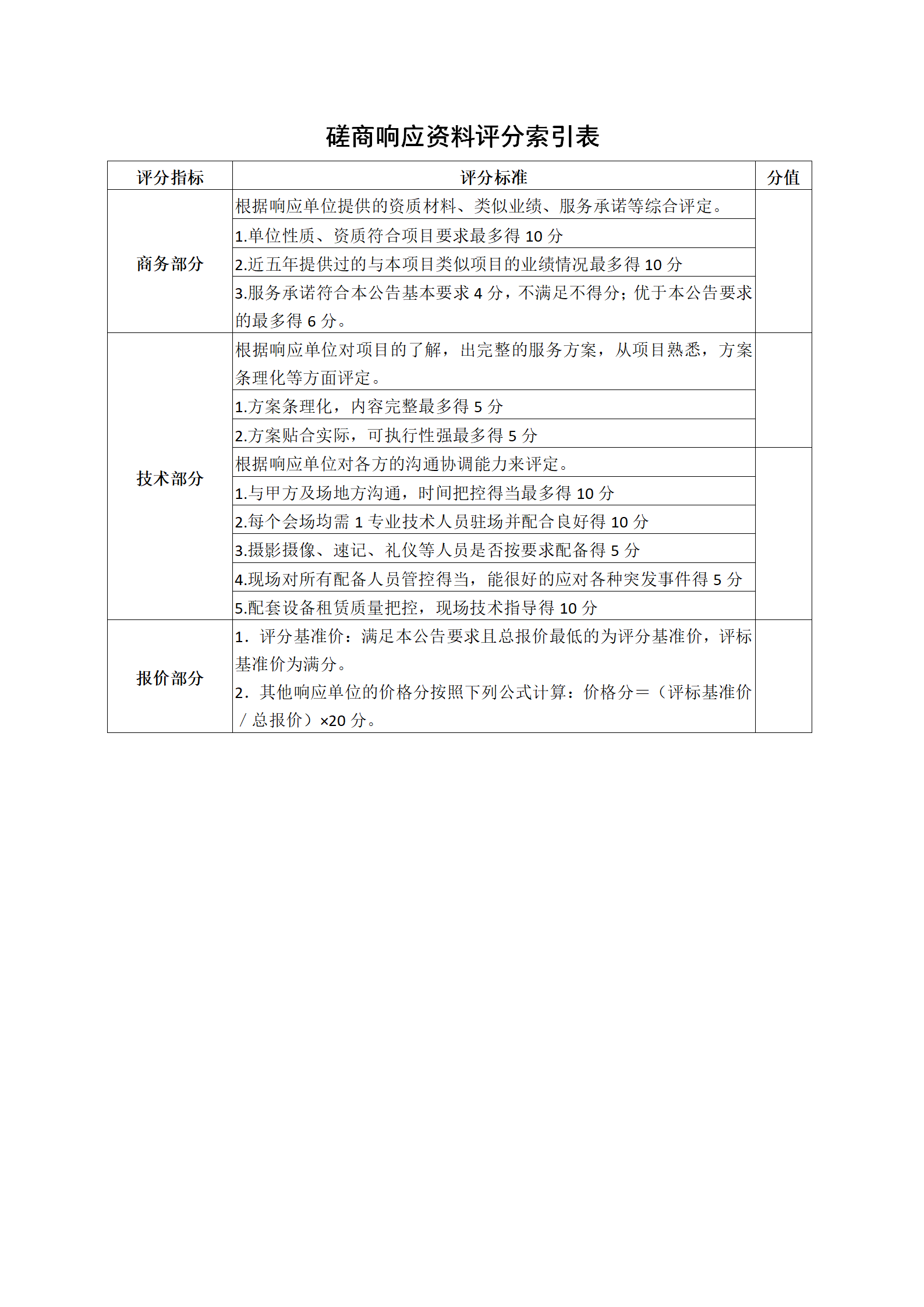
六、评分标准
本项目采用综合评分法,满分为100分,具体评分标准如下:

七、磋商响应文件
(一)磋商响应文件组成
1.目录
2.磋商响应资料评分索引表
3.磋商响应函
4.报价一览表
5.公司简介
(1)公司性质
(2)类似服务经验
6.资格证明材料
(1)营业执照(复印件)。
(2)法定代表人授权书。
(3)法定代表人身份证明材料(身份证复印件)。
(4)法人授权代表身份证明材料(如身份证、护照等)。
(5)近三年内在经营活动中无重大违法记录证明。
7.完整的服务方案(须按本公告及要求制作)
8.服务承诺,至少包含服务方案、服务能力、措施、响应时间等内容。
9.响应单位认为应该提供的其他材料。
(二)特别说明
1.“磋商响应文件”应按照要求和格式完整装订和密封,不得缺项,并加盖单位公章。
2.正本一份,副本五份,如副本与正本有出入,以正本为准。
3.部分材料格式详见竞争性磋商公告附件。
4.出现下列情形之一的,属无效磋商响应文件:
(1)不符合资质要求的;
(2)超过了采购预算,采购人不能支付的;
(3)串通投标的;
八、供应商在报名前,须认真阅读本磋商公告,完全了解并接受其所有条款及要求,并在2021年3月23日7:00前发送磋商响应函电子版确认报名,邮件地址为xinxizhongxin@139.com;
九、递交磋商响应文件时间:2021年3月25日8:30~9:00;
递交磋商响应文件地点:北京市海淀区玉渊潭南路普惠南里13号中国电子学会第一会议室。递交磋商文件截止时间:2021年3月25日9:00。磋商时间:2021年3月26日9:00。





扫描二维码关注
中国电子学会公众号
扫描二维码加入
中国电子学会会员
2025年度中国电子学会博士/硕士学位论文激励计划评价结果公示
中国电子学会关于2026年第一季度高级会员评定的通知
第二十届高校电子信息学院院长(系主任)年会暨第三届高校电子信息学科建设大会征文通知 (第二轮)
第十七届国际可靠性维修性安全性会议(ICRMS2026)会议通知(第二轮)
第二届空天信息技术大会(首轮通知)
关于征集第二十一届中国研究生电子设计竞赛入校宣讲单位的通知
“学协会办刊机制创新与可持续发展” 专题征稿启事
中国电子学会关于举办第十九届中国电子信息年会的通知