2026-01-04
学会所属各分支机构、单位会员,个人会员:
为进一步优化会员服务工作,提升学会凝聚力,数字化体现会员对学会工作的参与度和对学会发展所做出的贡献,经多方调研,学会总部设计了一套会员积分体系,现予以发布并试运行。
会员积分将作为会员晋级、分支机构评优等与学会工作相关的评价、评优和举荐的重要依据。请各分支机构充分重视并随时提出优化完善意见和建议。
会员积分体系建设是持续完善的过程,最新版本以网站更新为准。
联系电话:400-901-0900
电子邮箱:member@cie.org.cn
附件:
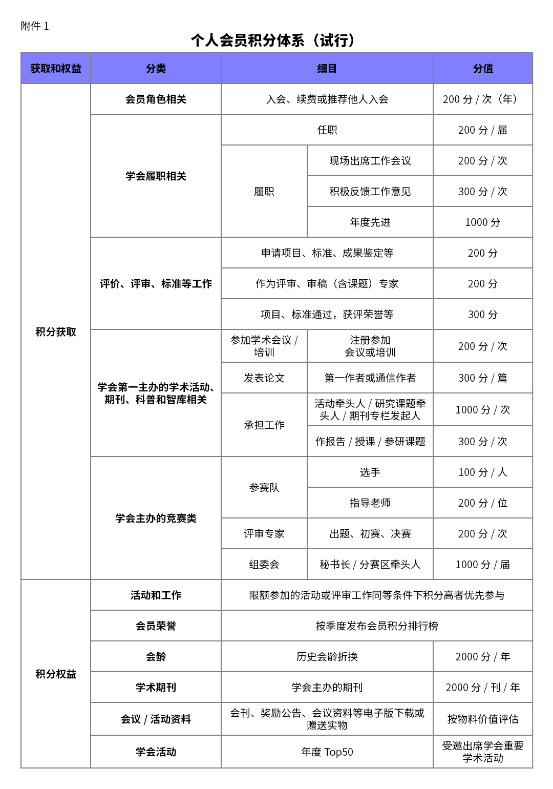
1. 中国电子学会个人会员积分体系(试行)
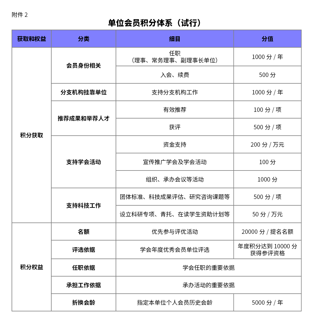
2. 中国电子学会单位会员积分体系(试行)
中国电子学会
2026年1月4日


扫描二维码关注
中国电子学会公众号
扫描二维码加入
中国电子学会会员
2026网络空间安全学术大会参会邀请及注册报名参会管理服务磋商公告
2026网络空间安全学术大会设计及现场执行等会议服务磋商公告
关于推荐中国电子学会区块链分会第二届委员会副主任委员及委员候选人的通知
中国电子学会关于举办2026年第三届导航技术与应用大会的通知
中国电子学会2026年第一季度高级会员评定结果发布
中国电子学会关于“2026年第三届导航技术与应用大会”墙报交流征稿的通知
关于2026中国电子学会科学技术奖提名推荐工作的通知
关于中国电子学会报送第四届全国创新争先奖推荐对象的公示