2021-11-03
11月3日上午,2020年度国家科学技术奖励大会在北京人民大会堂隆重召开。
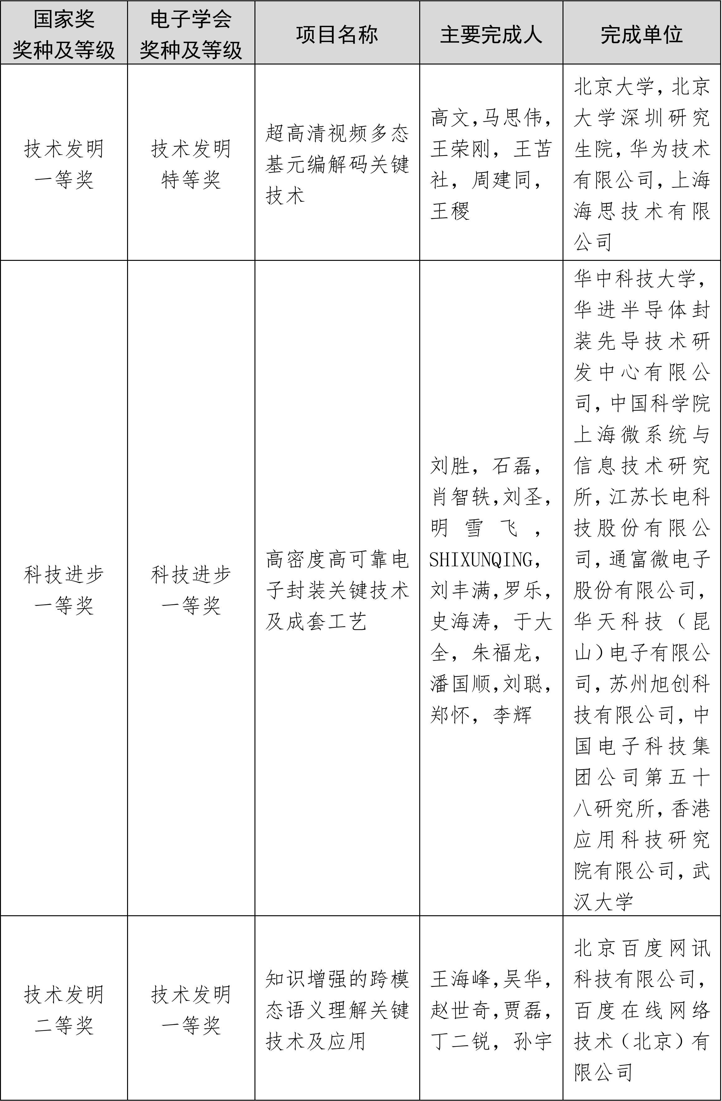
中国电子学会提名项目,获得国家科学技术奖一等奖2项,二等奖1项。

中国电子学会科学技术奖自2002年设立以来,每年评选一次,共评出特等奖5项、一等奖172项、二等奖299项、三等奖501项。获得电子学会科技奖一等奖及以上的项目,均可提名参评国家科学技术奖。
截止2020年,中国电子学会提名56个项目获得国家科技奖,其中一等奖8项,二等奖48项。在通用项目中,连续2年唯一技术发明一等奖,来自中国电子学会提名。

扫描二维码关注
中国电子学会公众号
扫描二维码加入
中国电子学会会员
第二届中国电子学会海洋雷达感知与监测学术会议在海南省海口市成功召开
铭记抗战历史 勇担科技强国使命——中国电子学会总部三个党支部开展主题党日活动
产业筑基 陕耀未来——2025未来产业系列对接活动(陕西行)即将启幕
《国家工业和信息化领域节能降碳技术装备推荐目录(2025年版)》专家解读二:技术赋能信息化领域节能降碳转型
“启航·新质生产力”资本市场赋能集成电路发展培训班在南京成功举办
数字技术工程师培育项目(数字化管理师)专题交流活动在渝成功举办
中国电子学会赴鄂调研长江计算赋能国产设备创新生态构建——“科创中国”湖北行调研活动圆满举行
第三届电子系统工程大会在京成功召开