2021-09-28
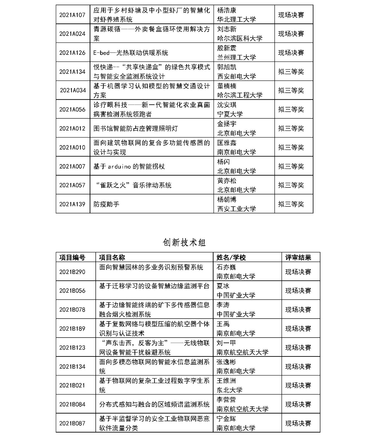
2021年第七届3S杯大学生物联网技术与应用“三创”大赛组委会按照大赛通知的有关规定,采用网络评审和专家会议评审相结合的方式,对478个项目进行了初赛评审。现将入围的120个项目予以公示,公示期为2021年9月26日至2021年9月28日。如有问题,请联系组委会老师:邵澄 025-83535035







扫描二维码关注
中国电子学会公众号
扫描二维码加入
中国电子学会会员
第二届中国电子学会海洋雷达感知与监测学术会议在海南省海口市成功召开
铭记抗战历史 勇担科技强国使命——中国电子学会总部三个党支部开展主题党日活动
产业筑基 陕耀未来——2025未来产业系列对接活动(陕西行)即将启幕
《国家工业和信息化领域节能降碳技术装备推荐目录(2025年版)》专家解读二:技术赋能信息化领域节能降碳转型
“启航·新质生产力”资本市场赋能集成电路发展培训班在南京成功举办
数字技术工程师培育项目(数字化管理师)专题交流活动在渝成功举办
中国电子学会赴鄂调研长江计算赋能国产设备创新生态构建——“科创中国”湖北行调研活动圆满举行
第三届电子系统工程大会在京成功召开