2020-04-23
为贯彻落实党中央国务院及工业和信息化部的决策部署,在前一阶段疫情防控取得积极成效基础上,鼓足干劲,再接再厉,全力实现疫情防控阻击战和经济社会发展目标任务的双胜利,世界机器人大会组委会秘书处举办了“机器人技术支撑服务复工复产应用案例”征集活动。
自3月6日开始征集活动以来,各方投报踊跃,世界机器人大会组委会秘书处经过多轮筛选和专家评审,评选产生了《机器人技术支撑服务复工复产应用案例推荐目录(第一批)》(以下简称《目录(第一批)》)。
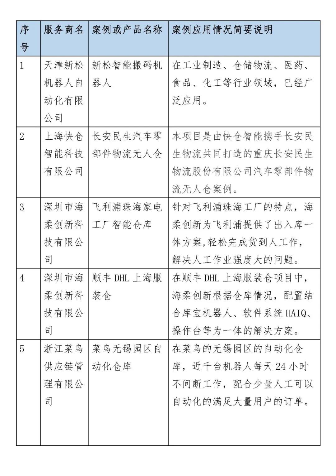
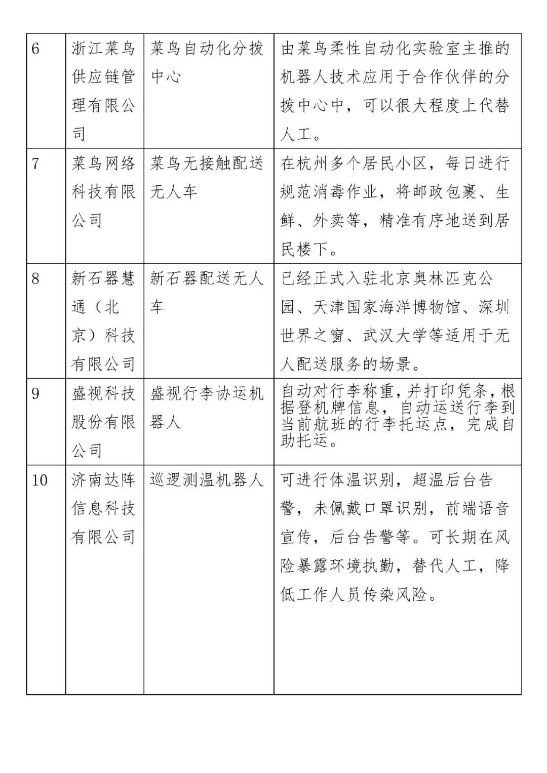
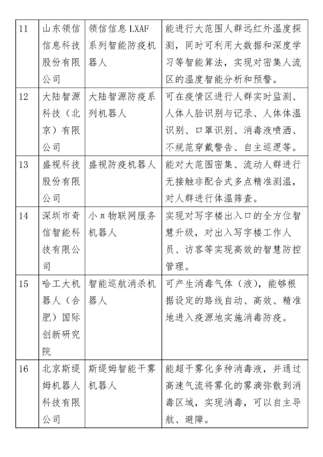
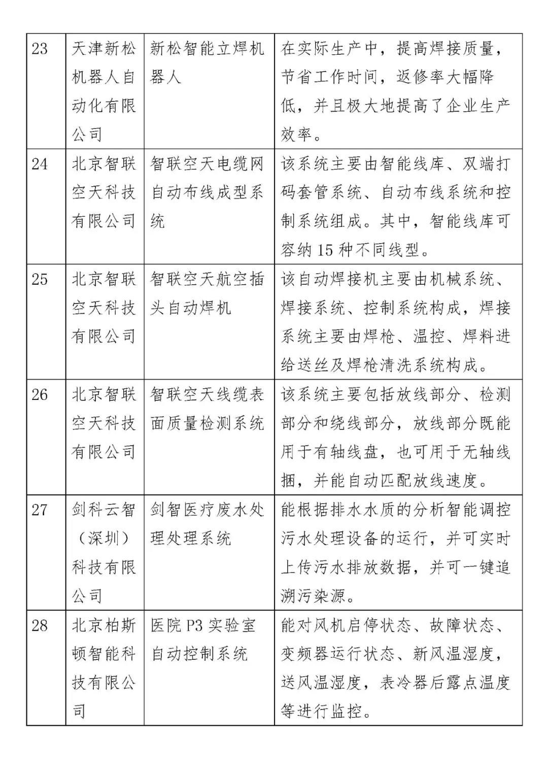
《目录(第一批)》为机器人应用类案例,共计30项。
现予以发布。
附件:
机器人技术支撑服务复工复产应用案例推荐目录(第一批)
机器人应用类(30项)






联系方式:
联系人:任宇子
联系电话:010 68600690
联系邮箱:renyuzi@cie-info.org.cn
扫描二维码关注
中国电子学会公众号
扫描二维码加入
中国电子学会会员
中国电子学会召开传达工业和信息化部传达学习贯彻全国两会精神干部大会精神会议
重磅!WRC 先进机器人与自动化学术会议论文入选ESI全球前3%
中国电子学会召开2026年党的建设暨党风廉政建设工作会议
中国电子学会召开树立和践行正确政绩观学习教育动员部署会
中国电子学会工会组织开展“三八”国际妇女节主题活动
中国电子学会召开内部治理自查自纠专项工作部署会议
人形机器人与具身智能标准化(HEIS)年会在京召开
学术交流处、科普培训处党支部赴京报馆开展主题党日活动